Product Summary
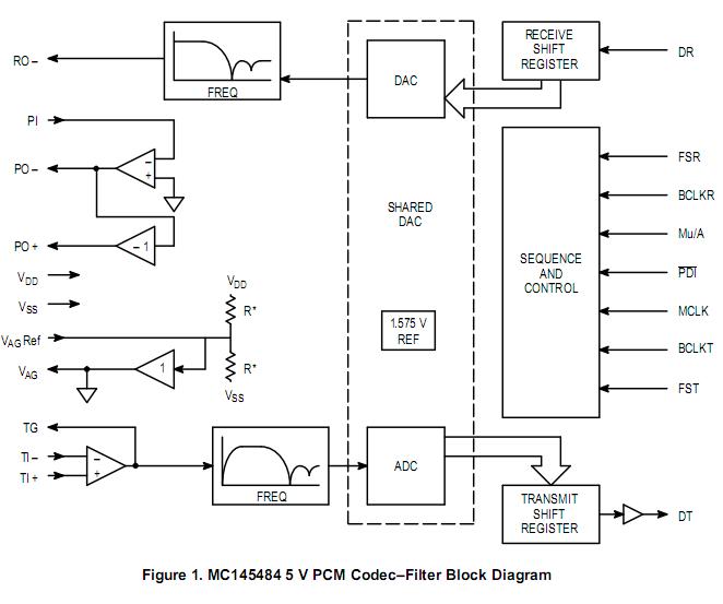
The MC145484DW is a general purpose per channel PCM Codec-Filter with pin selectable Mu-Law or A-Law companding, and is offered in 20–pin SOG packages.
Parametrics
Absolute maximum ratings: (1)DC Supply Voltage:-0.5V to 6V; (2)Voltage on Any Analog Input or Output Pin:VSS-0.3V to VDD+0.3V; (3)Voltage on Any Digital Input or Output Pin:VSS-0.3V to VDD+0.3V; (4)Operating Temperature Range:-40℃ to + 85℃; (5)Storage Temperature Range:-85℃ to +150℃.
Features
Features: (1)Single 5 V Power Supply; (2)Typical Power Dissipation of 15 mW, Power–Down of 0.01 mW; (3)Fully–Differential Analog Circuit Design for Lowest Noise; (4)Transmit Band–Pass and Receive Low–Pass Filters On–Chip; (5)Active R–C Pre–Filtering and Post–Filtering; (6)Mu–Law and A–Law Companding by Pin Selection; (7)On–Chip Precision Reference Voltage of 1.575 V for a – 0 dBm TLP @ 600Ω; (8)Push–Pull 300Ω Power Drivers with External Gain Adjust; (9)MC14LC5480EVK is the Evaluation Kit for This Device.
Diagrams

| Image | Part No | Mfg | Description | ![]() |
Pricing (USD) |
Quantity | ||||||||||||||||
|---|---|---|---|---|---|---|---|---|---|---|---|---|---|---|---|---|---|---|---|---|---|---|
![]() |
![]() MC145484DW |
![]() |
![]() IC 5V PCM CODEC-FILTER 20-SOIC W |
![]() Data Sheet |
![]() Negotiable |
|
||||||||||||||||
| Image | Part No | Mfg | Description | ![]() |
Pricing (USD) |
Quantity | ||||||||||||||||
![]() |
![]() MC14000UB |
![]() Other |
![]() |
![]() Data Sheet |
![]() Negotiable |
|
||||||||||||||||
![]() |
![]() MC14001B |
![]() Other |
![]() |
![]() Data Sheet |
![]() Negotiable |
|
||||||||||||||||
![]() |
![]() MC14001BCP |
![]() ON Semiconductor |
![]() IC GATE NOR QUAD CMOS 14DIP |
![]() Data Sheet |
![]()
|
|
||||||||||||||||
![]() |
![]() MC14001BCPG |
![]() ON Semiconductor |
![]() Gates (AND / NAND / OR / NOR) 3-18V Quad 2-Input NOR |
![]() Data Sheet |
![]()
|
|
||||||||||||||||
![]() |
![]() MC14001BDG |
![]() ON Semiconductor |
![]() Gates (AND / NAND / OR / NOR) 3-18V Quad 2-Input NOR |
![]() Data Sheet |
![]()
|
|
||||||||||||||||
![]() |
![]() MC14001BDR2 |
![]() |
![]() IC GATE NOR QUAD CMOS 14SOIC |
![]() Data Sheet |
![]()
|
|
||||||||||||||||
(Hong Kong)












